Διάλεξη 9
Θέματα
- Κβαντική Δυναμική - η χρονοεξαρτημένη εξίσωση Schrödinger
- Σκέδαση σε φράγμα/πηγάδι δυναμικού
- Ο αρμονικός ταλαντωτής
Βιβλιογραφία
- Συμπληρωματικές σημειώσεις διδάσκοντα Παράγραφοι 1.1-1.6 (και συνοδευτικό λογισμικό)
- Ο πηγαίος κώδικας που γράψαμε στο στη διάλεξη
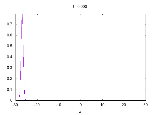
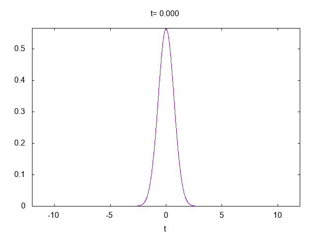
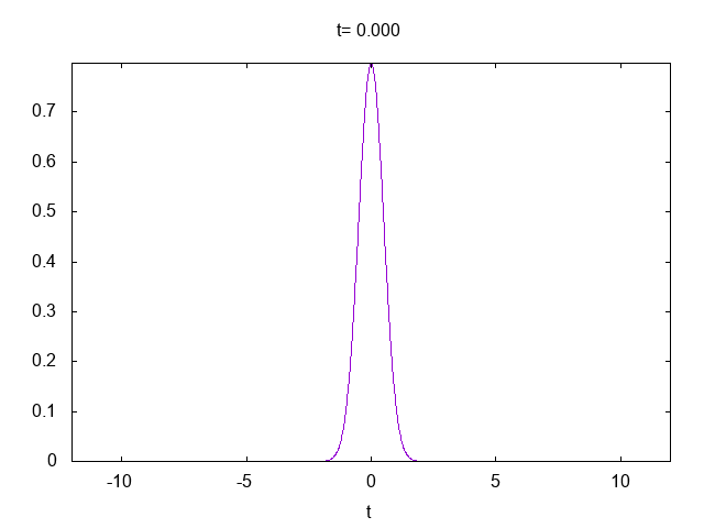
Στον οριζόντιο άξονα είναι η θέση x, ενώ στον κατακόρυφο η πυκνότητα πιθανότητας εύρεσης του σωματιδίου ρ(x,t) = |ψ(x,t)|2 στη θέση x τη χρονική στιγμή t
1η εικόνα: Κίνηση/σκέδαση αρχικά Γκαουσιανού κυματοπακέτου μέσα/πάνω στα τοιχώματα, ενός απειρόβαθου πηγαδιού δυναμικού (-30<x<30)
2η εικόνα: Χρονική εξέλιξη Γκαουσιανού κυματοπακέτου στο δυναμικό του αρμονικού ταλαντωτή
3η εικόνα: Χρονική εξέλιξη στο δυναμικό του αρμονικού ταλαντωτή μίας coherent state
4η εικόνα: Χρονική εξέλιξη στο δυναμικό του αρμονικού ταλαντωτή μίας coherent state (πυκνότητα πιθανότητας ρ(x,t) μαζί με Re(ψ(x,t)), Im(ψ(x,t)))
Σχετικές Βιντεοδιαλέξεις
Διαλέξεις από το διδάσκοντα σε θέματα συναφή με τη διάλεξη. Οι διαλέξεις που γίνονται στο εργαστήριο και οι διαλέξεις που παρουσιάζονται στα βίντεο δεν ταυτίζονται ως προς τα θέματα και την παρουσίαση, αλλά έχουν σημαντική επικάλυψη.
Στα settings του YouTube viewer, επιλέξτε High Definition (1080p HD) για την ευκρινή θέαση των λεπτομερειών στο βίντεο.
Στο παρακάτω βίντεο είναι καταγεγραμμένη η διάλεξη που έγινε εξ'αποστάσεως στις 19/4/2021.
